
九游体育官网登录入口上汽乘用车日前公布《对于大乘用车干部任免的见知》-九游体育「NineGame Sports」官方网站 登录入口
新闻
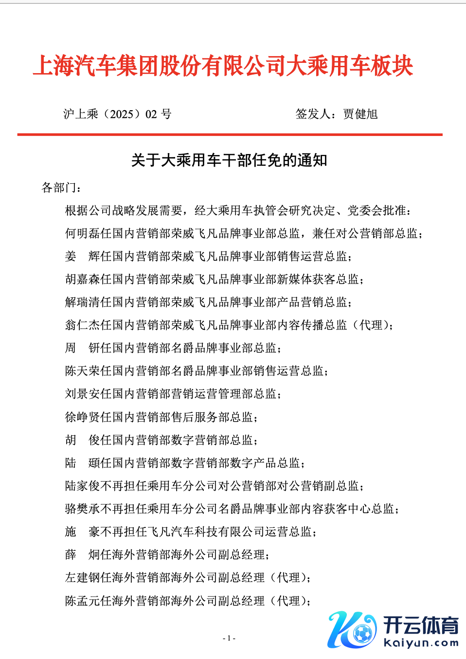
IT之家 2 月 19 日音问九游体育官网登录入口,据华尔街见闻报谈,上汽乘用车日前公布《对于大乘用车干部任免的见知》,对乘用车板块干部大限度任免,触及超 60 位中高层,任免由上汽集团总裁贾建旭签发,2 月 12 日起成功。 爆料的文献截图涌现,本次干部任免触及荣威、名爵、飞凡等中枢品牌,还将研发、营销、产物等部门纳入重组边界。 IT之家查询上汽集团官方泄露公告获悉,上汽集团 2024 年整车总共销量 4,013,023 辆,累计同比下滑 20.07%。从具体品牌来看,除了智己汽车、上汽廉明
详情

IT之家 2 月 19 日音问九游体育官网登录入口,据华尔街见闻报谈,上汽乘用车日前公布《对于大乘用车干部任免的见知》,对乘用车板块干部大限度任免,触及超 60 位中高层,任免由上汽集团总裁贾建旭签发,2 月 12 日起成功。
爆料的文献截图涌现,本次干部任免触及荣威、名爵、飞凡等中枢品牌,还将研发、营销、产物等部门纳入重组边界。



IT之家查询上汽集团官方泄露公告获悉,上汽集团 2024 年整车总共销量 4,013,023 辆,累计同比下滑 20.07%。从具体品牌来看,除了智己汽车、上汽廉明,上汽集团旗下其余品牌 2024 年销量均有不同进度下滑。

此外多方有音问称,上汽集团还在连合华为打造新品牌尚界,将使用智选车款式,面向更年青化的市集,新车瞻望将于本年第四季度推向市集。
相干阅读: ]article_adlist-->《音问称华为首批 40 多东谈主进驻上汽,筹划在飞凡汽车“ES37”纯电 SUV 上引入华为全套决策》
《音问称上汽与华为车 BU 和解仍在商谈中,款式与广汽不齐全相同》
《音问称飞凡汽车重启 RC7,上汽华为和解接近落地》
《音问称上汽集团总裁贾健旭切身带队,正与华为进行和解战役》
《上汽集团驱动阿谀干部竞聘上岗使命:8 月销量同比下滑 39.14%,业内东谈主士称批量优化降资本》
《音问称华为、上汽和解敲定:鸿蒙智行第五品牌初定“尚界”,初度遮掩 20 万以下、面向更年青化市集》
《最低廉鸿蒙智行车型:上汽华为和解“尚界”细节曝光九游体育官网登录入口,首车遮掩 15 万~25 万元价位》
]article_adlist-->告白声明:文内含有的对外跳转一语气(包括不限于超一语气、二维码、口令等体式),用于传递更多信息,从简甄选本事,后果仅供参考,IT之家整个著述均包含本声明。 ]article_adlist--> 声明:新浪网独家稿件,未经授权回绝转载。 -->